Introduction
The integration of generative engine optimization (GEO) into healthcare SaaS analytics is transforming the way medical providers engage with their audience. Imagine a world where healthcare organizations not only improve their online presence but also tailor their marketing strategies to meet the ever-changing needs of patients and professionals.
However, in this increasingly competitive landscape, how can healthcare SaaS companies effectively harness GEO to ensure their content stands out and resonates with user intent? This article explores essential strategies and tools that can empower you to master GEO-powered analytics pipelines, paving the way for success in the healthcare sector.
Let’s embark on this journey together, addressing your concerns and providing actionable insights to help you thrive.
Understand Generative Engine Optimization (GEO) in Healthcare SaaS
play a vital role in enhancing visibility on AI-driven platforms in the medical field. This approach emphasizes how generative AI tools, such as ChatGPT, interpret and assess content through , making it essential for healthcare SaaS providers to adapt their marketing strategies accordingly. Tely AI’s autonomous SEO solution can greatly facilitate this process by , thereby increasing the likelihood of quick indexing by Google.
To effectively implement GEO, consider these key strategies:
- Identify Key Terms: Recognize the specific terminology and phrases that potential users are actively searching for, ensuring your material aligns with their queries. to pinpoint high-value terms that resonate with your target audience.
- Focus on User Intent: Create content that directly addresses the needs and questions of healthcare professionals and patients, enhancing engagement and relevance. Did you know that nearly 75% of patients check online reviews first when searching for a new doctor? This statistic underscores the importance of understanding user intent. is designed to meet these needs effectively.
- Utilize Structured Data: Implement to provide context, assisting AI systems in better understanding and categorizing your content. , ensuring that your data is centralized and easily accessible.
- Prioritize Quality: Ensure that your content is authoritative and trustworthy, as credibility is paramount in the medical sector. Tely AI continuously enhances articles using data-driven insights, ensuring they remain relevant and effective over time. As noted, ‘Traditional SEO ranks websites on Google, but GEO determines if AI suggests your content.’
By mastering these elements, SaaS companies in the medical field can significantly elevate their online presence and attract more organic leads through AI-driven search results utilizing [generative engine optimization (geo)-powered analytics pipelines for healthcare SaaS](https://clinicianbox.com/blog/generative-engine-optimization-geo-in-healthcare-the-next-big-shift-in-medical-content-strategy). Incorporating generative engine optimization (geo)-powered analytics pipelines for healthcare SaaS not only improves the ranking of content but also aligns with the latest trends in medical marketing, where . As AI continues to transform the landscape, adopting a GEO strategy, supported by Tely AI’s autonomous content marketing platform, will empower providers in the medical field to meet the evolving demands of their audience effectively.

Identify Analytics Requirements for Healthcare SaaS
To effectively implement in medical SaaS, it’s crucial to understand the analytics requirements that will guide your strategy. Let’s explore how to navigate this process together:
- Define Your Objectives: What do you truly want to achieve with your ? Whether it’s increasing , enhancing , or improving user engagement, clearly articulating your goals is the first step towards success.
- Select Key Performance Indicators (KPIs): Choose KPIs that resonate with your objectives. In the realm of healthcare SaaS, relevant KPIs may include:
- Sources of
- Conversion rates
- (like time spent on site and bounce rates)
- Utilize : Consider implementing such as Google Analytics, SEMrush, or . These tools can help you effectively track the metrics that matter most.
- Regularly Review Your Data: Establish a routine for reviewing your . This practice allows you to evaluate performance and make necessary adjustments to your GEO strategy. Remember, ongoing assessment is vital for optimizing your approach and ensuring it aligns with your .
By taking these steps, you’re not just implementing a strategy; you’re nurturing your business’s growth and ensuring that it meets the needs of those you serve.

Select Tools and Technologies for GEO Implementation
Selecting the right tools and technologies is crucial for implementing a successful . It’s understandable to feel overwhelmed by the options available, but with a thoughtful approach, you can find solutions that truly resonate with your needs. Here’s how to navigate this journey:
- (IMS): When choosing an IMS, look for one that adheres to SEO best practices and allows for seamless updates. Options like WordPress offer remarkable flexibility and a rich plugin ecosystem, while HubSpot brings valuable marketing automation features to the table.
- : Consider utilizing tools such as Ahrefs, Moz, or SEMrush. These resources can assist you in conducting thorough , evaluating backlinks, and assessing your site, ensuring that your content is fully optimized for search engines.
- Analytics Platforms: Implementing like Google Analytics or specialized healthcare platforms such as Health Catalyst can be incredibly beneficial. These tools help you monitor user behavior and assess the effectiveness of your , providing insight into what works and what may need adjustment.
- : Embrace AI-driven tools like . These platforms can help ensure that your output aligns with GEO principles while maintaining factual accuracy, giving you peace of mind as you produce valuable content.
- Information Visualization Tools: Utilizing platforms such as Tableau or Power BI can greatly enhance your ability to . These tools streamline the communication of findings to stakeholders, ultimately improving decision-making processes.
By thoughtfully selecting these tools, you can empower your and foster a more effective approach to your .

Design the GEO-Powered Analytics Pipeline Structure
Creating -powered analytics pipelines for can feel overwhelming, but breaking the process down into manageable steps can make it smoother and more effective. Here’s how you can approach it with care and consideration for your unique needs.
- Information Gathering: Start by identifying various , such as website traffic, user interactions, and external healthcare databases. Gathering comprehensive insights is crucial. Have you considered utilizing DataOps practices? They can significantly enhance your information flow management and help address the challenges of merging diverse .
- Information Processing: Next, implement to clean and prepare your information for analysis. Tools like Apache NiFi or Talend can simplify this task, ensuring the quality and consistency of your data. It’s essential to establish validation rules, such as format checking and consistency verification, to maintain high information quality. Remember, poor quality can lead to unreliable analytics outcomes, which can be frustrating.
- Information Storage: Choosing the right storage solution is vital. Consider options like Amazon Redshift or Google BigQuery, which can efficiently manage large volumes of information while ensuring compliance with regulations like HIPAA. This choice can alleviate concerns about .
- : Utilize to extract meaningful insights from your data. This may involve statistical analysis, predictive modeling, and machine learning techniques to uncover trends and patterns. Did you know that the expanding medical analytics market is anticipated to reach $56.64 billion by 2025? This highlights the strategic importance of establishing effective analytics pipelines.
- Reporting and Visualization: Finally, develop dashboards and reports to visualize key metrics and insights. This not only facilitates easier comprehension for stakeholders but also empowers informed decision-making. Incorporating case studies or examples of successful can provide practical insights and enhance the relevance of your material.
By following these steps, you can create -powered analytics pipelines for that not only meet your needs but also help support the broader goals of your organization. Remember, you’re not alone in this journey; many face similar challenges, and together we can find effective solutions.

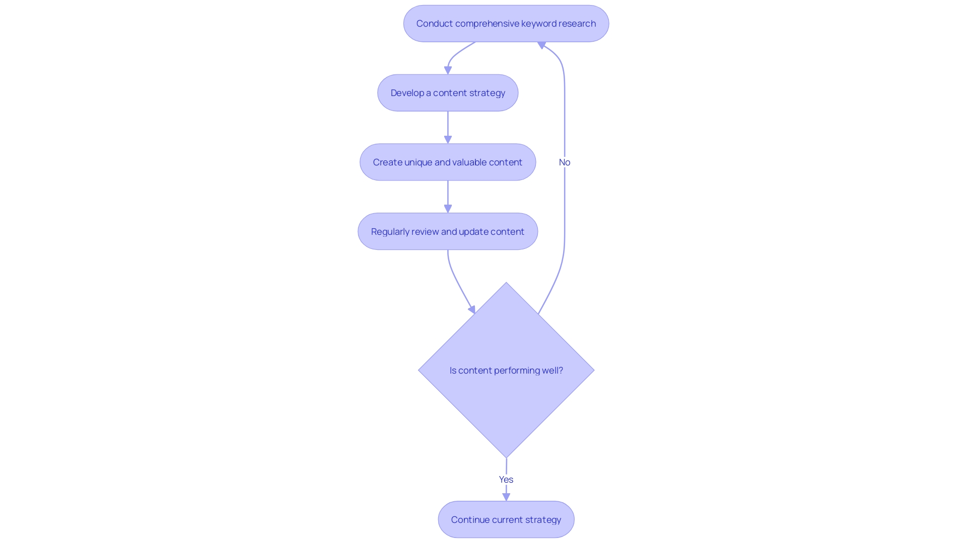
Generate and Optimize Content for GEO Success
To generate and optimize content for (geo)-powered analytics pipelines for success, it’s essential to embrace a thoughtful approach that resonates with your audience’s needs. Here’s how you can do it:
- : Begin by utilizing tools like Google Keyword Planner or Ubersuggest to identify the keywords and phrases that your target audience is actively searching for. Remember, 71% of patients rely on reviews as their first step in evaluating options, making keyword relevance crucial in guiding them to your content.
- Create High-Quality Material: Focus on developing informative and engaging materials that truly cater to your audience’s needs. not only fosters user engagement but also enhances your SEO performance through -powered saas, as search engines favor sites that provide valuable information.
- : Structure your material in a way that is easily interpretable by AI tools. Using clear headings, bullet points, and concise language will facilitate understanding. In today’s world of zero-click searches, where nearly 60% of searches end without a click, it’s vital to capture attention quickly and effectively.
- Incorporate Visuals: Enhance your material with images, infographics, and videos to improve engagement and retention. and engagement rates, both of which are critical for achieving SEO success.
- : Keep your content fresh and relevant by consistently reviewing and updating it based on new information, user feedback, and evolving healthcare trends. Regular updates not only maintain relevance but also signal to search engines that your content is current, positively impacting your rankings.
By understanding and addressing these key aspects, you can create a supportive and effective that utilizes -powered analytics pipelines for , resonates with your audience, and enhances your online presence.

Implement the GEO Analytics Pipeline
To effectively implement the , let’s explore some :
- Set Up Information Sources: Begin by establishing connections to your information sources. This ensures a seamless flow of information from collection points to storage. It’s crucial to get this foundational step right for precise integration and analysis. Remember to consider during this process—your diligence here is key to protecting sensitive data.
- Configure ETL Processes: Next, to manage information cleaning and transformation. This not only guarantees precision but also prepares your data for insightful analysis. By minimizing manual intervention, you significantly reduce the risk of mistakes. Consider implementing to flag potential issues early, preventing them from causing larger problems down the line.
- Integrate Analytics Tools: Link your analytics tools to the information warehouse. This integration enables real-time analysis and reporting through pipelines for , which is essential for timely decision-making based on the latest information. Many organizations discover that they see a positive ROI within 6-9 months after implementing effective ETL solutions, showcasing the tangible benefits of this step.
- Test the Pipeline: It’s vital to conduct and that all analytics tools function as intended. This step helps identify and resolve any issues before full deployment, ensuring compliance requirements are met. Testing is not just a formality; it’s a safeguard for your analytics efforts.
- Launch the Pipeline: Once testing is successful, it’s time to launch the pipeline. Continuous monitoring of its performance is essential. This oversight ensures that the and can adapt to any changes in information sources or business requirements. For example, Biome Analytics has successfully reduced pipeline maintenance from 90% to 10% of their engineering time, illustrating the efficiency that can be achieved through effective pipeline management.
By following these steps, you’re not just ; you’re also fostering a supportive environment that prioritizes accuracy and responsiveness in your analytics efforts.

Monitor and Evaluate GEO Pipeline Performance
To effectively monitor and evaluate the performance of your , it’s essential to take a thoughtful approach that addresses your concerns and needs.
- Establish : Begin by clearly defining key performance indicators (KPIs) such as data processing speed, accuracy, and user engagement levels. This clarity ensures you can track your pipeline comprehensively and understand its impact on your operations.
- Utilize : Consider implementing like Grafana or Datadog. These tools provide real-time insights into , allowing you to manage potential issues proactively and keep your operations running smoothly.
- Conduct Regular Reviews: Schedule consistent . By analyzing trends and identifying issues, you can uncover opportunities for optimization. This ongoing evaluation is crucial to ensure your pipeline remains efficient and effective in meeting your business needs.
- Gather : Actively collect feedback from users. Understanding their experiences helps you pinpoint areas needing improvement, fostering a user-centric approach to pipeline management that prioritizes their needs.
- Iterate and Improve: Finally, leverage the insights gained from monitoring and evaluations to make informed, . This enhances the , ensuring it consistently meets the evolving needs of your .
By following these steps, you not only enhance your pipeline’s performance but also create a supportive environment that prioritizes both efficiency and user satisfaction.

Conclusion
Implementing Generative Engine Optimization (GEO) in healthcare SaaS is not just beneficial; it is essential for enhancing visibility and engagement in an increasingly competitive landscape. Have you considered how adopting GEO-powered analytics pipelines can help align your content with user intent? By improving search engine rankings, you can attract more organic leads and address the evolving demands of your audience. This proactive approach positions your healthcare SaaS company for sustained success.
Throughout this article, we’ve outlined several key strategies that can make a significant difference:
- Identifying key terms
- Focusing on user intent
- Utilizing structured data
- Prioritizing quality content
Moreover, selecting the right tools and technologies, designing an effective analytics pipeline, and continuously monitoring performance are crucial. Each of these components plays a vital role in ensuring that healthcare SaaS providers like you can leverage the full potential of GEO to meet your business objectives.
As the healthcare landscape continues to evolve, embracing GEO principles becomes increasingly vital. Are you ready to commit to a robust GEO strategy backed by effective analytics and content optimization? By doing so, you can enhance your online presence and contribute to better patient outcomes. Taking action now empowers your organization to navigate the complexities of healthcare marketing and analytics, ensuring you remain at the forefront of innovation in the industry.
Frequently Asked Questions
What is Generative Engine Optimization (GEO) in healthcare SaaS?
Generative Engine Optimization (GEO) refers to the use of AI-powered analytics pipelines to enhance visibility on AI-driven platforms in the healthcare sector. It involves optimizing content for search engines to improve indexing and relevance.
Why is GEO important for healthcare SaaS providers?
GEO is essential for healthcare SaaS providers as it helps them adapt their marketing strategies to improve content visibility, attract organic leads, and align with the needs of healthcare professionals and patients.
What are some key strategies to effectively implement GEO?
Key strategies include identifying key terms that users search for, focusing on user intent in content creation, utilizing structured data for better content categorization, and prioritizing quality and credibility of the content.
How can Tely AI assist in the GEO process?
Tely AI offers an autonomous SEO solution that automates content creation, optimizes articles for search engines, and integrates with existing marketing tools to enhance data accessibility and centralization.
What should healthcare SaaS companies focus on regarding user intent?
Companies should create content that addresses the specific needs and questions of healthcare professionals and patients, as understanding user intent is crucial for engagement and relevance.
What are some analytics requirements for implementing GEO in healthcare SaaS?
Key analytics requirements include defining objectives, selecting relevant Key Performance Indicators (KPIs), utilizing analytics tools, and regularly reviewing data to assess performance and make adjustments.
What KPIs are relevant for healthcare SaaS when implementing GEO?
Relevant KPIs may include sources of website traffic, conversion rates, user engagement metrics (like time spent on site and bounce rates), and patient acquisition costs.
What tools can be used to track analytics in healthcare SaaS?
Tools such as Google Analytics, SEMrush, or specialized healthcare analytics platforms can be utilized to effectively track important metrics.
Why is it important to regularly review analytics data?
Regularly reviewing analytics data allows healthcare SaaS providers to evaluate performance, make necessary adjustments to their GEO strategy, and ensure alignment with business goals.













































