Introduction
To effectively enhance conversions through mid-funnel marketing, it is imperative to comprehend the customer journey’s nuances, which span from the initial awareness to the final purchase decision. This journey is encapsulated within a marketing funnel that acts as a visual representation of the customer’s progression. A typical funnel commences with awareness, where potential customers first encounter the product or service.
Engaging methodologies such as targeted ads and SEO help to capture their attention. The subsequent consideration stage sees potential customers actively seeking information and comparing different offerings. Providing detailed comparison guides and case studies can be instrumental in guiding them through this phase.
Finally, the decision stage is where informed purchase actions take place. At this juncture, your content must be persuasive, highlighting the superiority of your product or service over others. Utilizing a blend of paid advertising, social media, and content marketing, tailored to the customer’s specific pain points, is crucial for a successful strategy.
By understanding where your prospects are within the funnel and their unique requirements, marketing efforts can be customized to resonate with them more effectively. According to insights from Anna Rubkiewicz’s deep dive into the marketing funnel, the key to designing a potent marketing funnel strategy lies in recognizing the distinct stages and developing content that not only compels but also converts the ideal customer profile.
Understanding the Customer Journey and Funnel Stages
To effectively enhance conversions through mid-funnel marketing, it is imperative to comprehend the customer journey‘s nuances, which span from the initial awareness to the final purchase decision. This journey is encapsulated within a marketing funnel that acts as a visual representation of the customer’s progression. A typical funnel commences with awareness, where potential customers first encounter the product or service. Engaging methodologies such as targeted ads and SEO help to capture their attention. The subsequent consideration stage sees potential customers actively seeking information and comparing different offerings. Providing detailed comparison guides and case studies can be instrumental in guiding them through this phase. Finally, the decision stage is where informed purchase actions take place. At this juncture, your content must be persuasive, highlighting the superiority of your product or service over others. Utilizing a blend of , tailored to the customer’s specific pain points, is crucial for a successful strategy. For instance, a healthcare professional may require different marketing touchpoints compared to an educator, despite both needing a survey tool. By understanding where your prospects are within the funnel and their unique requirements, marketing efforts can be customized to resonate with them more effectively. According to insights from Anna Rubkiewicz’s deep dive into the marketing funnel, the key to designing a potent marketing funnel strategy lies in recognizing the distinct stages and developing content that not only compels but also converts the ideal customer profile.

Aligning Content Themes Across the Funnel
Aligning content themes across the various stages of the [B2B marketing funnel](https://tely.ai/post/10-essential-go-to-market-strategies-for-b2b-success) is not just an effective tactic; it’s essential in guiding prospects towards conversion. Understanding who your ideal customers are—emphasizing the word ‘ideal’—is the first critical step in this alignment. Crafting content that addresses the unique needs and pain points of your audience at each stage ensures a cohesive narrative that resonates and engages. The marketing funnel acts as a roadmap for the customer journey, starting from awareness to the decision-making stage. This journey is complex due to the variety of marketing channels, such as paid ads, SEO, and content marketing, and because customers may have diverse needs. For example, a doctor and a teacher might both seek a survey tool but for different reasons and with different requirements.
To make a tangible impact, content must be tailored to address the needs and questions specific to each stage of the funnel. This strategy is backed by insights from recent research revealing that approximately 80% of closed sales deals could not be connected to marketing content. However, content that did influence the buyer’s journey fell into one of four categories, including case studies, which were found to be valuable at the beginning of the buyer’s journey, contrary to popular belief.
A marketing funnel is distinct from a sales funnel, although they are often used interchangeably. The marketing funnel encompasses broader stages of the customer journey, focusing on attracting and engaging potential customers with valuable information. In contrast, the sales funnel is a subset that narrows down to the stages post-lead generation and qualification. By leveraging The Content Marketer’s Funnel, strategists can demonstrate content marketing’s value to the business, aligning with their goals and KPIs. By maintaining this strategic alignment throughout the customer’s journey, businesses can effectively navigate the intricate landscape of B2B marketing, driving engagement and ultimately leading to conversion.
Strategies for Engaging Mid Funnel Leads
Crafting compelling content that educates and engages potential customers is crucial for nurturing leads in the mid-funnel stage. This is where in-depth resources such as case studies, comparison guides, and product demonstrations come into play, providing to help prospects make well-informed decisions. For example, a telehealth company like Lemonaid Health could highlight the simplicity and convenience of their services through such content, addressing specific pain points and demonstrating their solutions’ effectiveness. Interactive elements like quizzes and assessments add an additional layer of engagement, offering a personalized experience that can further pique the interest of leads and draw them closer to a purchasing decision. As evidenced by successful content strategies, like The Content Marketer’s Funnel, these approaches not only captivate the audience but can also establish a measurable impact on marketing objectives. Considering that 88% of customers research a company’s content before making contact, the strategic use of educational and interactive content can significantly influence their journey through the marketing funnel.

Collaboration Between Marketing and Sales Teams
The dynamics between marketing and sales teams are pivotal in steering mid-funnel marketing activities towards success. To navigate the complexities of the modern marketing landscape, these teams must establish a symbiotic relationship, underpinned by clearly defined lead qualification benchmarks and a robust lead nurturing strategy. With the proliferation of marketing technologies and channels, including an array of over 11,000 available by 2023, marketing has transcended to a highly technical and multifaceted realm. This evolution necessitates that both teams leverage shared goals, metrics, and a unified vision to effectively engage with today’s buying committees, which often consist of up to 10 stakeholders. As such, the synergy between marketing and sales extends beyond traditional roles, requiring consistent dialogue and feedback to ensure marketing initiatives are finely tuned to facilitate a smooth transition of leads through the funnel and ultimately, to cater to the nuanced needs of a diverse customer base.

Consistency in Brand Messaging and Visuals
For effective mid-funnel marketing strategies, it’s imperative to uphold a uniform brand narrative and visual design. This uniformity is not just about ; it fosters trust and aids in the recognition of your brand by potential customers. By ensuring your brand’s messaging is in sync with your overarching marketing goals and resonates with your intended audience, you create a cohesive experience. It is through this experience that you can engage your ideal customers—those who are most likely to convert and benefit from what your brand offers. The visual consistency of your brand, including color schemes, typography, and imagery, should be meticulously maintained across all platforms and materials. This approach is not only about creating a memorable brand identity but also about the strategic alignment of content and design that guides prospects through the various stages of the marketing funnel. By keeping a consistent brand presence, you are better positioned to measure the impact of your content and adjust your strategies to effectively nurture leads into becoming qualified customers.
Using Social Proof and Customer Testimonials
Harnessing the persuasive power of social proof is an essential component of a successful mid-funnel marketing strategy. Prospective customers often seek validation from their peers before committing to a purchase, making authentic endorsements a potent tool for conversion. Integrating customer testimonials and reviews into your marketing materials not only demonstrates the efficacy and value of your offerings but also establishes a foundation of trust.
Uberflip’s innovative approach to branding with their standout pink theme exemplifies the impact of a distinctive brand identity in a B2B context. By employing an unexpected color within their industry, they create a memorable experience that resonates with both existing customers and prospects.
The ‘Advocacy Flywheel’ concept takes this idea further by creating a self-sustaining cycle of customer acquisition and advocacy. Engaging current advocates in referral programs can amplify your reach and foster a growing community of supporters, which in turn helps to attract new customers.
However, the challenge lies in scaling customer stories to meet the demands of modern go-to-market strategies. Companies often struggle to gather and share enough customer success stories to influence buyers effectively. The buyers’ journey has evolved, with individuals increasingly turning to their networks, industry influencers, and third-party reviews for unbiased validation. They require concrete, quantifiable evidence to secure internal approval for software acquisitions, underscoring the need for credible and accessible customer testimonials.
By thoughtfully curating and presenting social proof, marketers can address this need and enhance the perceived value of their products and services. This strategy balances the perceived cost, as articulated in a presentation on a patented methodology simplified for practical application. Ultimately, if the outweighs any associated costs, the likelihood of a favorable customer decision is significantly increased.
To optimize the effectiveness of social proof, it is crucial to consider how it fits within the marketing funnel stages. From the top of the funnel (Tofu) through to the bottom of the funnel (BoFu), each level requires tailored content that speaks to the varying needs of potential customers. By aligning social proof with the appropriate funnel stage, companies can ensure that their marketing efforts are both relevant and persuasive, guiding prospects along the path to purchase.

Implementing Customer Journey Tracking and Personalization
Enhancing the mid-funnel marketing effectiveness necessitates a strategic approach to customer journey tracking and personalization. By incorporating sophisticated marketing automation alongside robust customer relationship management (CRM) systems, businesses are empowered to meticulously monitor customer interactions, preferences, and behavioral patterns. The insights garnered from this data are pivotal in crafting personalized marketing communications, ensuring that the content delivered is not only targeted but also resonates deeply with each individual prospect.
Consider the scenario of a car dealership that has digitized the entire customer journey, providing an online platform that spans from test drives to car configuration, and even includes leasing and financing options. By analyzing behavioral data gathered from the car configurator, the dealership gains valuable insight into the car features that are of paramount importance to the buyer. For instance, engagement with financing content or test drive bookings signals a high level of purchase intent. Strategically timed offers, presented while a potential buyer is immersed in the car configurator, are likely to be more impactful than those made during less engaged moments.
The evolution of data-driven marketing is rapid and relentless. Since our 2021 report, brands striving to maintain or elevate their marketing maturity must increasingly integrate data into full-funnel marketing planning and consistently deliver technology-augmented consumer experiences. Our recent analysis of over 100 brands in Europe, the Middle East, and Africa revealed an 8% decline in marketing maturity from 2021 to 2024, highlighting the continuously escalating standards for marketing operations. In this dynamic landscape, achieving marketing maturity demands an AI and GenAI-focused approach.
To effectively scale personalization, it’s critical to that impede its implementation. By surveying over 600 leaders in marketing, data, and IT across various brands and industries, we’ve pinpointed key obstacles and their direct impact on growth, brand value, and innovation. These insights not only illuminate the strategy, technology, and data gaps but also offer a blueprint for brands to realign their efforts and develop a cohesive, long-term customer data strategy.
The inception of online advertising and data tracking can be traced back to two significant events in 1994: the first banner ad on HotWired.com and the invention of cookies by Lou Montulli at Netscape Communications. These cookies transformed from simple information storage tools to sophisticated instruments for advertisers to track user behavior, marking the beginning of an era of data-centric marketing.
In today’s digital landscape, marketers need to navigate a complex web of consumer interactions akin to the orchestration required by air traffic control at the world’s busiest airports. The sheer volume of consumer preferences and behaviors across various touchpoints necessitates Ai’s analytical prowess to deliver personalized experiences effectively. Every customer journey is a mosaic of touchpoints that collectively shape the brand experience, and understanding this journey is crucial for crafting a successful marketing strategy.
![]()
Engaging Through Newsletters and Email Drip Campaigns
To effectively guide potential customers through the mid-funnel stage, email marketing strategies such as are indispensable. These methods keep prospects actively engaged by delivering a consistent stream of valuable content, updates, and personalized promotions directly to their inboxes. By leveraging segmentation, emails can be tailored to the specific interests and needs of customers at various stages of their journey, making the content they receive highly relevant and increasing the likelihood of advancing them towards a purchase. Understanding the distinction between a marketing funnel, which is an overarching strategy encompassing various marketing activities to nurture leads, and a sales funnel, which is more narrowly focused on converting leads into customers, is crucial for implementing these tactics effectively. It’s not just about sending out content; it’s about seeing the funnel from the customer’s perspective and using data-driven insights to refine campaigns, much like the Internet Society’s approach to nurturing their future donor base. In today’s digital landscape, where over half of the global population engages with email daily, this direct and consent-based form of communication positions email marketing as a powerful tool to connect with and convert prospects.
Optimizing Mid Funnel Content with A/B Testing and Interactive Tools
To enhance the efficacy of mid-funnel marketing content, a clear understanding of the is paramount. By identifying the ‘ideal’ customer, one can tailor content that not only resonates but also drives conversions. This tailored approach facilitates more accurate measurement of content impact, aligning with defined business goals and key performance indicators (KPIs).
A/B testing emerges as a critical tool in this optimization process. By testing various content elements—be it headlines, calls-to-action, or imagery—marketers can pinpoint what resonates most with their audience. A/B testing is not just about website elements; it extends to email campaigns and mobile app interfaces, all of which contribute to a comprehensive online marketing strategy.
Moreover, interactive content such as quizzes, calculators, or demos serves a dual purpose: it engages potential customers more deeply and provides valuable data. The integration of interactive tools should be assessed for compatibility with the existing marketing technology stack, including CRM, CMS, and automation software, ensuring that the collected data is organized and actionable across departments.
The sophistication of marketing funnels, from simple awareness to conversion, means that understanding each stage is crucial. Insights from experts in the field, like Constantine von Hoffman, reinforce the importance of staying informed on marketing automation trends to create a marketing funnel that reflects the customer journey accurately.
In summary, refining mid-funnel content is not merely about testing and iteration but also about a strategic understanding of the customer journey, the role of various marketing channels, and the seamless integration of interactive tools into the broader marketing ecosystem.

Metrics for Measuring Mid Funnel Success
Optimizing your mid-funnel marketing strategies is essential, focusing on the transformation of leads into qualified prospects. Insightful metrics play a pivotal role in this optimization process. It’s important to track lead conversion rates, which reflect the effectiveness of turning potential leads into interested prospects. Engagement rates are equally vital, as they measure the depth of interaction between leads and your content. Monitoring time spent on page can provide valuable insights into the relevance and quality of the information provided. Lastly, click-through rates are a strong indicator of the compelling nature of calls-to-action and overall content performance. By consistently analyzing these metrics, you can pinpoint potential improvements, refine your approach, and enhance your marketing funnel’s efficacy.
Drawing from the practical examples and in-depth exploration of marketing funnel stages by experts like Anna Rubkiewicz, these metrics gain context and clarity. They allow you to understand the customer journey through various channels, from paid ads to SEO and content marketing, and address the varied pain points of your audience. For instance, a doctor seeking a survey tool will have different criteria compared to a teacher with the same need. Therefore, tailoring your mid-funnel content to address these unique challenges is crucial.
In addition, keeping abreast of current industry trends, such as the shift towards total revenue optimization (TRO), can inform how you measure and adapt your marketing efforts. This holistic approach to revenue generation emphasizes the importance of cross-team collaboration and comprehensive analytics, enhancing the strategic use of your marketing funnel.
Furthermore, the insights shared by seasoned marketing professionals emphasize the distinction between volume metrics and conversion metrics. The former tracks the quantity of leads generated, while the latter measures the rate at which these leads move through the funnel stages. Understanding the can guide your mid-funnel marketing decisions, ensuring you draw accurate conclusions that propel your business forward.
By leveraging the guidance from case studies, expert quotes, and the latest news, you can ensure that your mid-funnel marketing efforts are not only measured but also aligned with the most effective strategies for nurturing and qualifying leads.
Transitioning Leads to the Bottom Funnel
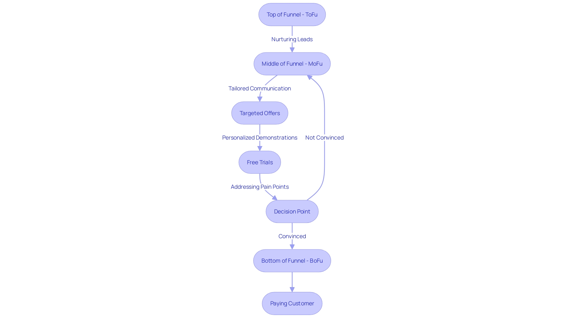
Guiding leads through the middle of the marketing funnel (MoFu) towards becoming paying customers is a nuanced process that involves a tailored approach to communication. Employing strategic tactics like presenting targeted offers, crafting personalized demonstrations, or granting access to free trials are powerful ways to provide value to the prospects. These methods are designed not only to about the product or service but also to foster trust and build a relationship. By addressing the specific needs and pain points of each potential customer, businesses can effectively nudge them down the funnel, closer to the decision-making stage. The goal is to create a seamless and engaging purchasing experience that aligns with customer expectations, leveraging the power of data to guide the journey and ultimately encouraging the leap from consideration to purchase.

Conclusion
In conclusion, understanding the customer journey and the distinct stages of the marketing funnel is crucial for enhancing conversions through mid-funnel marketing. By tailoring marketing efforts to resonate with prospects and addressing their unique requirements, businesses can increase their chances of success. Aligning content themes, maintaining consistency in brand messaging and visuals, and harnessing the persuasive power of social proof are essential components of a successful mid-funnel marketing strategy.
Implementing customer journey tracking and personalization allows businesses to craft personalized marketing communications that resonate deeply with each prospect. Engaging potential customers through newsletters and email drip campaigns keeps them actively engaged and increases the likelihood of advancing them towards a purchase.
Optimizing mid-funnel content with A/B testing and interactive tools allows marketers to refine their approach and tailor content that resonates with their audience. Understanding the target audience and measuring insightful metrics, such as lead conversion rates and engagement rates, are crucial for enhancing the efficacy of the marketing funnel.
Guiding leads through the middle of the marketing funnel towards becoming paying customers requires a tailored approach to communication. By providing value, addressing specific needs and pain points, and creating a seamless purchasing experience, businesses can effectively transition leads to the bottom of the funnel.
Overall, a strategic understanding of the customer journey, alignment of content themes, utilization of social proof, implementation of customer journey tracking and personalization, engagement through newsletters and email drip campaigns, optimization with A/B testing and interactive tools, and measurement of insightful metrics are essential for enhancing mid-funnel marketing effectiveness and driving conversions. By incorporating these strategies, businesses can successfully navigate the complexities of the marketing funnel and guide prospects towards making informed purchase decisions.
Frequently Asked Questions
What is the customer journey and how is it represented in marketing?
The customer journey is the process potential customers go through, from first becoming aware of a product or service to making a purchase decision. It is visually represented by a marketing funnel that includes stages like awareness, consideration, and decision.
What are the stages of a typical marketing funnel?
A typical marketing funnel has three stages: 1. Awareness: Potential customers encounter the product/service. 2. Consideration: Prospects actively seek information and compare options. 3. Decision: Customers make informed purchase decisions.
How can content be aligned across the marketing funnel?
Content should be crafted to address the unique needs and questions of the audience at each funnel stage, creating a cohesive narrative that resonates and engages. Understanding the ideal customer is crucial for this alignment.
What is the difference between a marketing funnel and a sales funnel?
The marketing funnel is broader, focusing on attracting and engaging potential customers, while the sales funnel is more narrowly focused on converting leads into customers.
How can mid-funnel leads be engaged effectively?
Engaging mid-funnel leads involves crafting in-depth resources like case studies, comparison guides, and product demonstrations, as well as incorporating interactive elements like quizzes to provide personalized experiences.
Why is collaboration between marketing and sales teams important?
Collaboration ensures that lead qualification benchmarks and nurturing strategies are aligned, allowing for a smooth transition of leads through the funnel to cater to diverse customer needs.
How does brand messaging and visuals affect mid-funnel marketing?
Consistent brand messaging and visuals foster trust, recognition, and a cohesive experience that engages ideal customers and guides them through the marketing funnel stages.
What role does social proof play in mid-funnel marketing?
Social proof, such as customer testimonials and reviews, validates your offerings, builds trust, and can be a powerful tool for conversion when aligned with the appropriate funnel stage.
How can customer journey tracking and personalization improve marketing?
By using marketing automation and CRM systems to track interactions and preferences, businesses can create personalized communications that resonate with each prospect, enhancing the effectiveness of mid-funnel marketing.
What are newsletters and email drip campaigns, and how do they help?
Newsletters and drip campaigns deliver a consistent stream of valuable content and personalized promotions to prospects’ inboxes, keeping them engaged and moving them towards a purchase.
What is the significance of A/B testing and interactive tools in optimizing content?
A/B testing helps identify what content elements resonate most with the audience, while interactive tools engage customers more deeply and provide valuable data for optimization.
What metrics are important for measuring mid-funnel success?
Key metrics include lead conversion rates, engagement rates, time spent on page, and click-through rates. These help identify potential improvements and refine the marketing approach.
How can leads be transitioned to the bottom of the funnel?
By employing strategic tactics like targeted offers, personalized demonstrations, and free trials, businesses can address specific needs, build trust, and guide leads towards the decision-making stage.
List of Sources
- Understanding the Customer Journey and Funnel Stages
- uber.la (https://uber.la/the-ai-sales-marketing-funnel-from-hubspot-and-chatpdf/)
- singlegrain.com (https://www.singlegrain.com/blog/how-to-create-marketing-funnel/)
- martech.org (https://martech.org/driving-growth-through-data-optimizing-the-purchase-stage/?utm_source=twitter&utm_medium=social&utm_campaign=hootsuite&utm_content=editorial)
- wpvip.com (https://wpvip.com/resource/content-marketing-funnel-guide/?utm_campaign=Oktopost-WPVIP+February+2024&utm_content=Oktopost-Twitter&utm_medium=social&utm_source=Twitter)
- growthrocks.com (https://growthrocks.com/blog/b2b-content-marketing-funnel/)
- zeda.io (https://zeda.io/blog/customer-journey-map)
- zeda.io (https://zeda.io/blog/customer-journey-map)
- uber.la (https://uber.la/the-ai-sales-marketing-funnel-from-hubspot-and-chatpdf/)
- Aligning Content Themes Across the Funnel
- wpvip.com (https://wpvip.com/resource/content-marketing-funnel-guide/?utm_campaign=Oktopost-WPVIP+February+2024&utm_content=Oktopost-Twitter&utm_medium=social&utm_source=Twitter)
- singlegrain.com (https://www.singlegrain.com/blog/how-to-create-marketing-funnel/)
- uber.la (https://uber.la/the-ai-sales-marketing-funnel-from-hubspot-and-chatpdf/)
- martech.org (https://martech.org/how-to-optimize-your-content-strategy-across-the-customer-journey/?utm_source=twitter&utm_medium=hootsuite&utm_campaign=social&utm_content=editorial)
- martech.org (https://martech.org/the-4-types-of-content-buyers-want/?utm_source=twitter&utm_medium=hootsuite&utm_campaign=social&utm_content=editorial)
- Strategies for Engaging Mid Funnel Leads
- uber.la (https://uber.la/the-ai-sales-marketing-funnel-from-hubspot-and-chatpdf/)
- singlegrain.com (https://www.singlegrain.com/blog/how-to-create-marketing-funnel/)
- wpvip.com (https://wpvip.com/resource/content-marketing-funnel-guide/?utm_campaign=Oktopost-WPVIP+February+2024&utm_content=Oktopost-Twitter&utm_medium=social&utm_source=Twitter)
- growwithbamboo.com (https://www.growwithbamboo.com/case-studies/lemonaidhealth)
- atlassian.com (https://www.atlassian.com/data/charts/how-to-choose-data-visualization)
- firstpagesage.com (https://firstpagesage.com/reports/google-click-through-rates-ctrs-by-ranking-position)
- Collaboration Between Marketing and Sales Teams
- marketingprofs.com (https://www.marketingprofs.com/articles/2023/50519/importance-of-aligning-sales-and-marketing)
- mckinsey.com (https://www.mckinsey.com/capabilities/growth-marketing-and-sales/our-insights/the-power-of-partnership-how-the-ceo-cmo-relationship-can-drive-outsize-growth)
- uber.la (https://uber.la/the-ai-sales-marketing-funnel-from-hubspot-and-chatpdf/)
- singlegrain.com (https://www.singlegrain.com/blog/how-to-create-marketing-funnel/)
- forbes.com (https://www.forbes.com/sites/johnellett/2023/12/06/xactlys-new-cmo-has-5-tips-for-better-aligning-sales-and-marketing/)
- forbes.com (https://www.forbes.com/sites/forbesagencycouncil/2023/11/09/5-b2b-lead-generation-ideas-to-fill-up-your-sales-pipeline/)
- blog.thomasnet.com (https://blog.thomasnet.com/lead-generation/follow-up-system-for-leads)
- Consistency in Brand Messaging and Visuals
- marketingdive.com (https://www.marketingdive.com/news/vml-agency-merger-AI-creativity-CRM-marketing/726420/)
- review.firstround.com (https://review.firstround.com/podcast/inside-marketing-at-stripe-openai-and-retool-krithika-muthukumar-vp-of-marketing-at-openai-ex-stripe-retool-dropbox-google/)
- uber.la (https://uber.la/the-ai-sales-marketing-funnel-from-hubspot-and-chatpdf/)
- singlegrain.com (https://www.singlegrain.com/blog/how-to-create-marketing-funnel/)
- wpvip.com (https://wpvip.com/resource/content-marketing-funnel-guide/?utm_campaign=Oktopost-WPVIP+February+2024&utm_content=Oktopost-Twitter&utm_medium=social&utm_source=Twitter)
- mailchimp.com (https://mailchimp.com/resources/sales-funnel/)
- howbrandsarebuilt.com (https://howbrandsarebuilt.com/your-brand-is-a-signal/)
- Using Social Proof and Customer Testimonials
- singlegrain.com (https://www.singlegrain.com/blog/how-to-create-marketing-funnel/)
- sherpablog.marketingsherpa.com (https://sherpablog.marketingsherpa.com/customer-centric-marketing-2/decision-catalysts/)
- userevidence.com (https://userevidence.com/blog/customer-voice-platform-userevidence-series-a/)
- smallbiztrends.com (https://smallbiztrends.com/sales-statistics/)
- epsilon.com (https://www.epsilon.com/us/client-success/case-studies/valvoline)
- sixteenventures.com (https://sixteenventures.com/advocacly-flywheel-social-proof)
- indiehackers.com (https://www.indiehackers.com/post/two-unconventional-word-of-mouth-strategies-that-saved-1-000s-in-marketing-2b0b64140f)
- thinkwithgoogle.com (https://www.thinkwithgoogle.com/intl/en-emea/consumer-insights/consumer-journey/the-consumer-decision-making-process/)
- arxiv.org (https://arxiv.org/pdf/2309.07345.pdf)
- Implementing Customer Journey Tracking and Personalization
- zeda.io (https://zeda.io/blog/customer-journey-map)
- uber.la (https://uber.la/the-ai-sales-marketing-funnel-from-hubspot-and-chatpdf/)
- martech.org (https://martech.org/avoid-customer-journeys-becoming-a-bad-trip-be-position-less/?utm_source=hootsuite&utm_medium=social&utm_content=sponsored)
- martech.org (https://martech.org/the-cmos-practical-guide-to-personalization/)
- singlegrain.com (https://www.singlegrain.com/blog/how-to-create-marketing-funnel/)
- merkle.com (https://www.merkle.com/en/merkle-now/ebooks/customer-engagement-report–q3-2022.html)
- bcg.com (https://www.bcg.com/publications/2024/accelerating-ai-driven-marketing-maturity)
- sourceoftruth.substack.com (https://sourceoftruth.substack.com/p/architecting-marketing-for-ai)
- linkedin.com (https://www.linkedin.com/pulse/customer-journey-touchpoint-sequence-analysis-sven-d%C3%B6ring-dmp5e/)
- uber.la (https://uber.la/the-ai-sales-marketing-funnel-from-hubspot-and-chatpdf/)
- Engaging Through Newsletters and Email Drip Campaigns
- torchbox.com (https://torchbox.com/work/internet-society-email-subscriber-list-growth/?utm_source=twitter&utm_medium=social&utm_campaign=internet-society-casestudy)
- blog.beehiiv.com (https://blog.beehiiv.com/p/2024-state-of-newsletters)
- drip.com (https://www.drip.com/blog/email-marketing-statistics)
- mailchimp.com (https://mailchimp.com/resources/sales-funnel/)
- singlegrain.com (https://www.singlegrain.com/blog/how-to-create-marketing-funnel/)
- entrepreneur.com (https://www.entrepreneur.com/starting-a-business/he-got-450000-newsletter-subscribers-by-sharing-nice/464145)
- inboxcollective.com (https://inboxcollective.com/the-rise-of-the-100k-newsletter-operator/)
- thetilt.com (https://www.thetilt.com/audience/newsletters-growth-advice)
- Optimizing Mid Funnel Content with A/B Testing and Interactive Tools
- wpvip.com (https://wpvip.com/resource/content-marketing-funnel-guide/?utm_campaign=Oktopost-WPVIP+February+2024&utm_content=Oktopost-Twitter&utm_medium=social&utm_source=Twitter)
- unbounce.com (https://unbounce.com/conversion-rate-optimization/cro-software-tools/)
- smartinsights.com (https://www.smartinsights.com/conversion-optimisation/ab-multivariate-testing/navigating-the-shift-evaluating-11-google-optimize-a-b-testing-alternatives/)
- singlegrain.com (https://www.singlegrain.com/blog/how-to-create-marketing-funnel/)
- forbes.com (https://www.forbes.com/sites/forbesagencycouncil/2023/10/17/using-ab-split-testing-to-enhance-user-experience–conversion-rates/)
- towardsdatascience.com (https://towardsdatascience.com/not-a-b-testing-everything-is-fine-7f67378428be?gi=d63df75153c3)
- martech.org (https://martech.org/2023-in-review-our-top-10-articles-on-marketing-automation/?utm_content=bufferf6c49&utm_medium=social&utm_source=twitter.com&utm_campaign=buffer)
- martech.org (https://martech.org/ai-powered-martech-news-and-releases-june-13/?utm_source=twitter&utm_medium=hootsuite&utm_campaign=social&utm_content=editorial)
- wpvip.com (https://wpvip.com/resource/content-marketing-funnel-guide/?utm_campaign=Oktopost-WPVIP+February+2024&utm_content=Oktopost-Twitter&utm_medium=social&utm_source=Twitter)
- singlegrain.com (https://www.singlegrain.com/blog/how-to-create-marketing-funnel/)
- Metrics for Measuring Mid Funnel Success
- therevenuearchitect.com (https://www.therevenuearchitect.com/p/what-to-measure-in-early-stage-go-to-market?utm_source=/inbox&utm_medium=reader2)
- inboxcollective.com (https://inboxcollective.com/ways-to-measure-the-success-of-your-newsletter/)
- kellblog.com (https://kellblog.com/2023/12/20/the-top-7-marketing-metrics-for-a-qbr-or-board-meeting/)
- singlegrain.com (https://www.singlegrain.com/blog/how-to-create-marketing-funnel/)
- saleshandy.com (https://www.saleshandy.com/blog/lead-generation-guide/)
- uber.la (https://uber.la/the-ai-sales-marketing-funnel-from-hubspot-and-chatpdf/)
- wpvip.com (https://wpvip.com/resource/content-marketing-funnel-guide/?utm_campaign=Oktopost-WPVIP+February+2024&utm_content=Oktopost-Twitter&utm_medium=social&utm_source=Twitter)
- newsletter.mkt1.co (https://newsletter.mkt1.co/p/marketing-analytics)
- inma.org (https://www.inma.org/blogs/research/post.cfm/total-revenue-optimisation-strategy-boosts-pageviews-revenue-for-news-companies)
- mediapost.com (https://www.mediapost.com/publications/article/397857/ad-driven-analytics-business-secures-1m-seed-fund.html)
- Transitioning Leads to the Bottom Funnel
- singlegrain.com (https://www.singlegrain.com/blog/how-to-create-marketing-funnel/)
- forbes.com (https://www.forbes.com/sites/forbesagencycouncil/2023/11/21/how-to-help-marketing-clients-revamp-their-sales-funnel/)
- uber.la (https://uber.la/the-ai-sales-marketing-funnel-from-hubspot-and-chatpdf/)
- wpvip.com (https://wpvip.com/resource/content-marketing-funnel-guide/?utm_campaign=Oktopost-WPVIP+February+2024&utm_content=Oktopost-Twitter&utm_medium=social&utm_source=Twitter)
- martech.org (https://martech.org/driving-growth-through-data-optimizing-the-purchase-stage/?utm_source=twitter&utm_medium=social&utm_campaign=hootsuite&utm_content=editorial)
- singlegrain.com (https://www.singlegrain.com/blog/how-to-create-marketing-funnel/)
Leave a Reply