SEO Onderzoek Essentials: Strategies for Comprehensive Analysis

Introduction

The world of SEO research and analysis is essential for businesses looking to establish a strong online presence. With the global SEO market projected to reach an impressive US$129.6 billion by 2030, understanding how search engines rank content has never been more critical. A practical example of this is seen in the approach taken by a travel blog focusing on Interrail routes in Italy, strategically targeting long-tail keywords to provide unique content plans for rail travel in Italy.

SEO isn’t just about busy work; it’s about high-impact strategies like content creation and link-building. In the swiftly evolving landscape of online marketing, the ability to articulate complex topics and provide evidence-backed narratives is invaluable. By adopting a data-driven SEO strategy, businesses can optimize their online presence and effectively engage with their target audience.

In this article, we will explore the different types of SEO research, the stages of SEO methodology, search intent and SERPs, keyword research, on-page SEO optimization, technical SEO, mobile strategy in SEO, SEO competitive analysis, SEO content analysis, best practices for creating search engine optimized content, the impact of search engine algorithms on SEO strategies, and tools and resources for SEO analysis and optimization. With a comprehensive understanding of these topics, marketing directors can navigate the ever-changing landscape of SEO and drive their businesses towards success.

Understanding SEO Research and Analysis

Understanding the intricacies of SEO research and analysis is paramount for the digital footprint of any business. With the global SEO market projected to reach an impressive US$129.6 billion by 2030, delving into the specifics of how has never been more critical. A practical example of this is seen in the approach taken by a travel blog focusing on InterRail routes in Italy. Despite a low Domain Authority, the blog strategically targeted long-tail keywords such as ‘Interrail-Routen Italien’ to circumvent intense competition and provide distinct plans for rail travel in Italy.

SEO isn’t only about busy work; it’s about impactful strategies like creation and link-building. As the modern shop front, websites must compete with an estimated 24 million online stores, as reported by Forbes in 2022. To stand out, it is crucial to focus not merely on high-quality material but also on how it is presented in search outcomes, which can encompass a mix of web page summaries, videos, images, and more. An analysis of click-through rates on Google Search shows that only 8.71% of searches result in AI Overviews, highlighting the importance of SEO in guiding users to your information.

In the swiftly evolving landscape of online marketing, where content reigns supreme, the ability to articulate complex topics and provide evidence-backed narratives is invaluable. Google’s new Head of Search, Liz Reid, recently highlighted the importance of addressing complex queries and providing comprehensive insights, underscoring the ongoing significance of SEO in meeting the multifaceted demands of users. By adopting a data-driven SEO strategy, businesses can optimize their online presence and effectively engage with their target audience.

Types of SEO Research: On-Page, Off-Page, and Technical SEO

In-depth SEO research and analysis is essential for boosting a website’s visibility and position on search platforms. It involves a multifaceted approach that includes on-page SEO, off-page SEO, and technical SEO. On-page SEO is the process of enhancing individual web pages to achieve higher rankings and attract more relevant traffic in online search platforms. It involves the creation and optimization of information, keyword usage, and ensuring that metadata is both accurate and specific to the page’s information.

Off-page SEO focuses on boosting the website’s reputation and authority by engaging in activities that occur away from the website itself. This involves obtaining backlinks from reputable websites, which serve as an endorsement from one site to another, indicating that the content is valuable and reliable. Social media engagement and guest blogging are also integral parts of off-page SEO, contributing to a website’s perception as an authority in its niche.

Technical SEO involves optimizing the technical aspects of a website to improve crawling and indexing. This involves enhancing website speed, guaranteeing mobile compatibility, and enabling effortless navigation for both users and bot algorithms.

For instance, a blog that focuses on InterRail travel routes in Italy can utilize long-tail keywords with reduced rivalry to enhance its system rankings, particularly when the site’s Domain Authority is still developing. By carefully examining results pages (SERPs) and comprehending the distinct challenges such as linguistic variations and country-specific regulations, a customized SEO approach can be formulated.

With Google’s Head of Query Liz Reid’s recent announcement about testing SGE in the primary outcomes, it highlights the significance of that accommodate the development of search platforms and their algorithms. The goal is to provide comprehensive answers to complex queries and to increase the quantity and quality of organic traffic flowing to the website. By implementing a deep understanding of SEO’s various components, marketing directors can craft strategic approaches that address the multi-dimensional nature of improving a website’s engine performance.

SEO Components and Strategies

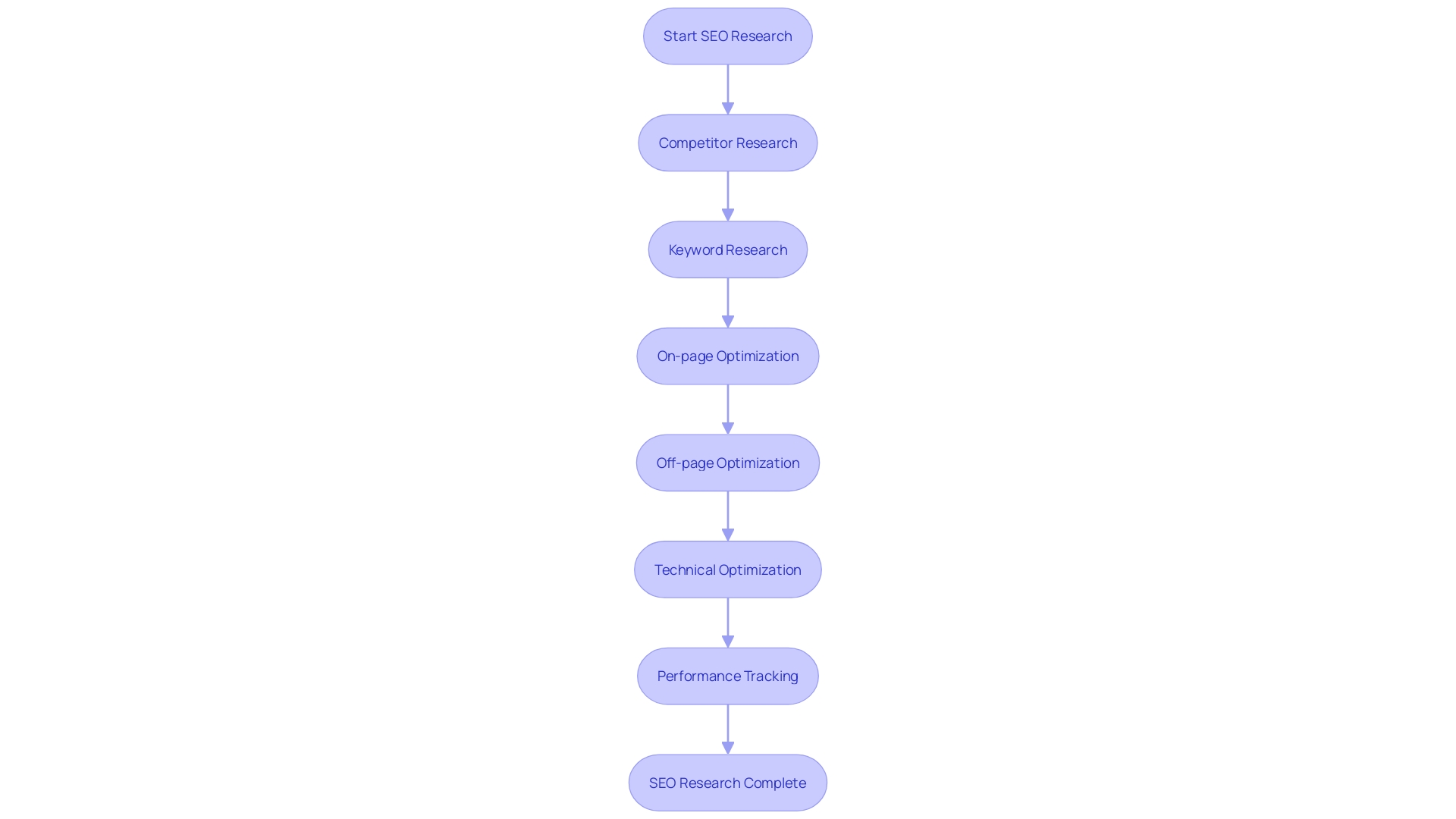
The Five Stages of SEO Methodology

Executing effective SEO research and analysis is a multi-stage process that encompasses various facets of website optimization. It starts by identifying gaps in information through thorough competitor research, a crucial step in comprehending market dynamics and the changing requirements of your audience. By aligning your content with industry changes, you ensure that your website meets visitor intent, keeping it competitive and relevant.

The core of SEO lies in keyword research. It’s not just about discovering terms; it’s about comprehending the metrics behind them, such as keyword difficulty, intent, potential traffic, volume, and trends. Tools like can help you discover which keywords your site already ranks for, providing a foundation to build upon.

On-page optimization is the next focal point, where every element from title tags to meta descriptions must be meticulously crafted for maximum impact. Similarly, off-page optimization extends your reach beyond the website, leveraging backlinks, social media, and other channels to enhance your online presence.

Technical optimization ensures your site is accessible and indexable by engines, a non-negotiable for digital visibility. Meanwhile, performance tracking offers a quantifiable measure of your SEO strategies, with insights into traffic growth and the effectiveness of your efforts.

A case study revealed that transitioning to a strategic schedule for articles, which included publishing five per month, optimized for streamlined topics and targeted keywords, can significantly contribute to SEO success. Moreover, staying informed on the latest advancements, such as Google’s introduction of AI-powered overviews, is pivotal for staying ahead.

Remember, the landscape of SEO is ever-changing, and as the Responsible Statecraft team’s synergy and commitment to clear roadmaps and defined goals have proven, adaptability and a deep understanding of your objectives are key to long-term growth and a strong online presence.

Flowchart: Executing Effective SEO Research and Analysis

Understanding Search Intent and SERPs

Search intent is the driving force behind a user’s query, encompassing their goals, whether they’re looking for information, aiming to make a purchase, or seeking a specific website. Understanding the intent of a enables marketing professionals to customize information that meets user expectations and corresponds with their objectives. For instance, when analyzing search engine results pages (SERPs) for the keyword “InterRail routes Italy,” it’s evident that a user is seeking comprehensive travel plans, exemplifying an informational intent. By exploring SERPs, marketers can determine what performs well for chosen keywords, understand user preferences, and identify the level of competition within their market sector. Utilizing these insights in SEO research and analysis is vital for creating content that not only fulfills the specific intent of the searcher but also competes effectively on SERPs.

Based on recent understandings, intent classification is divided into four main categories: informational, navigational, commercial, and transactional. An example of informational intent is when someone looks for information on ‘how to make vegan cheese,’ whereas ‘vegan cheese near me’ signifies a transactional intent to buy.

  • Google’s Navboost algorithm is instrumental in interpreting user interactions with SERPs. It analyzes clicks and uses machine learning to align with quality ratings, enhancing result rankings for queries that align with user preferences.
  • A quote from Nayak emphasizes the significance of relevance, ‘Eliminating stuff that is not good information’ enhances the index quality, vital for retrieving documents that match user queries.

Distribution of Search Intent Categories

Keyword Research: Finding and Optimizing Target Keywords

The art of SEO research and analysis is deeply rooted in the strategic use of keywords. It’s not solely about pinpointing words with high search volumes; it’s about discovering the phrases your audience seeks and how they align with your material. Consider the tactic employed by a travel blogger focusing on InterRail routes in Italy. Given the blog’s modest Domain Authority, the blogger wisely targeted long-tail keywords like “InterRail-Routen Italian” to mitigate competition and cater to a German-speaking audience. This precise approach to keyword research is indicative of a thorough understanding of search engine results pages (SERPs), which revealed substantial competition but also highlighted a unique angle not yet exploited by others.

In addition to a focus on quality, as emphasized by Liz Reid, Head of Search at Google, the strategy goes beyond keyword selection. Quality content, which answers questions more effectively and provides sources, is pivotal. When performing local keyword investigation, begin by , and take into account the phrases that customers may use to find them, like ‘affordable haircuts in Colorado‘ The core characteristics of a viable keyword are its volume, relevance, and difficulty level.

To put things into perspective, out of 100 million domains tracked for SEO, over 1 million have shared their analytics. Among these, 42,391 are actively working on their SEO, which illustrates the commitment required to climb the SERP ladder. NetMarketShare’s transition to focus on e-commerce trends signifies the continuous evolution in how we measure online success, further emphasizing the dynamic nature of SEO research and analysis.

On-Page SEO Optimization: Title Tags, Meta Descriptions, and URL Structures

Achieving higher rankings and improving website visibility is greatly influenced by effective on-page SEO. It’s a strategic effort to optimize the elements that engines use when evaluating your site. This involves creating title tags that are not only brief and keyword-rich but also capture the essence of what your page offers. An intriguing meta description functions as a promotion for your webpage, concisely summarizing its information to attract clicks from the results of a query. Your should be simple and keyword-relevant, making it easier for search systems and individuals to comprehend the subject of your page.

The significance of these on-page elements is further underscored by successful case studies. For instance, on a travel blog focused on InterRail routes in Italy, the application of long-tail keywords like “InterRail-Routen Italien” effectively targeted a specific audience, leading to improved rankings despite the blog’s initial low Domain Authority. The approach to SEO was tailored to address the challenges of competing with established pages by providing unique and valuable content that the audience sought.

Furthermore, the recent announcement from Liz Reid, the Head of Google’s Search division, regarding the integration testing of SGE (Search Google Experience) into the primary search results, highlights the evolving landscape of search platform capabilities. Reid’s insights indicate that engines are becoming more and more capable of handling intricate queries and offering extensive answers. This development highlights the significance of enhancing your on-page SEO to meet the advanced criteria of today’s algorithms.

Linking this to the broader scope of SEO, off-page factors such as link building are essential for establishing authority and trustworthiness. Backlinks from reputable sources indicate trust in your material, which can additionally enhance the ranking of your website in search outcomes. Statistics reveal that websites focusing on their SEO see a positive uptick in traffic, emphasizing the rewards of a well-executed SEO strategy. It’s a reminder that on-page optimization, while critical, is just one part of a larger equation that blends content quality, user experience, and off-page signals to achieve SEO success.

Technical SEO: Crawling, Indexing, and Site Architecture

Enhancing the visibility of a website on platforms by optimizing its technical aspects, referred to as Technical SEO, is crucial. This procedure involves facilitating the availability and indexing of a website’s pages by web crawler, enhancing the website’s loading speed, implementing structured data markup, and creating an XML sitemap. Emphasized by Google’s recent transition towards integrating more AI-powered exploration features, as declared by their new Head of Search, Liz Reid, it becomes progressively crucial for marketing directors to concentrate on these technical elements. With Google’s algorithms constantly evolving, following the Search Essentials and staying updated are vital for maintaining and enhancing engine rankings.

Success in this area not only increases organic traffic but significantly enhances user experience. A practical example of this is seen in the strategic use of long-tail keywords to combat low domain authority, as employed by travel blogs such as those discussing InterRail routes in Italy. Despite the competitive landscape and challenges present in deciphering the SERPs, the focused approach in material creation and optimization can lead to substantial gains in visibility. Implementing techniques such as content velocity, as advised by professionals in the field, can generate additional chances to rank for pertinent inquiries.

Moreover, understanding the importance of click-through rates (CTRs) in the Google Search environment is paramount for marketing initiatives. With Google being the and controlling a majority market share, a well-optimized website that ranks higher will inevitably capture more traffic. Data demonstrates that the higher your website appears in Google’s results, the greater the chance of receiving clicks and driving online transactions.

Fundamentally, technical SEO is a foundation of a comprehensive digital marketing approach, guaranteeing that websites are prepared for both engines and users, ultimately resulting in enhanced performance and user engagement.

The Role of Mobile Strategy in SEO

In the realm of SEO, the surging prevalence of mobile devices dictates a pivot towards mobile optimization to secure a robust online presence. A well-crafted mobile strategy is more than a luxury—it’s a necessity for marketing directors aiming to leverage SEO research and analysis effectively. Core to this strategy is the implementation of responsive design, which ensures a seamless viewing experience across various screen sizes. Fast loading times are essential, as mobile users require instant access to information, with any delay possibly resulting in a decrease in interest and interaction. Designing information that is tailored for the mobile audience is paramount, as it significantly enhances the user experience, subsequently boosting the likelihood of achieving higher rankings on mobile search outcomes. With a thoughtful approach to , marketing directors can unlock the potential of the ever-expanding mobile user market, driving increased organic traffic to their sites and positioning their brands favorably in the competitive digital landscape.

SEO Competitive Analysis: Identifying Competitors and Analyzing Their Strategies

SEO research and analysis encompass a myriad of activities, one of which is competitive analysis, an essential tactic for staying at the forefront of market trends. Through meticulous examination of competitors’ SEO strategies, marketing directors can uncover the , scrutinize their backlink profiles, and evaluate the quality and relevance of their content. By leveraging tools like Yoast for on-page SEO optimization, and conducting thorough keyword research, marketing directors can discern opportunities to enhance their online visibility and draw more traffic.

A recent meta-analysis on Google Search click-through rates (CTRs) can assist in comprehending which results are most effective in driving user engagement. This data is critical for marketing directors aiming to allocate marketing budgets wisely and maximize the impact of their SEO efforts. Additionally, the identification of SEO competitors, which may not always align with traditional business competitors, is the first step in a strategic SEO competitive analysis. This involves searching for key terms to observe which sites consistently rank highly, thus revealing the players against whom you are vying for visibility.

Understanding the evolving global SEO market, projected to reach US$129.6 Billion by 2030, with significant growth prospects in the United States and China, is crucial for formulating a robust SEO strategy. Furthermore, with online platforms like Google embracing AI-driven functionalities for information retrieval, such as SGE, to cater to a wider array of information requirements, keeping abreast of these innovations is crucial. These AI-driven overviews aim to provide snapshots of information, guiding users to explore diverse materials and perspectives on the web.

In solidifying your market position, it’s important to address the needs and pain points of your target audience, constructing an acquisition funnel that guides potential customers towards a purchase. A well-designed competitive analysis report, which outlines the strengths and weaknesses of competitors, can serve as a valuable tool in the strategic decision-making process. It aids in navigating the market effectively and empowers marketing directors to refine their strategies to stay competitive and successful.

Distribution of SEO Competitors

Conducting a Comprehensive SEO Content Analysis

SEO research and analysis go beyond mere keyword stuffing; it demands a deep comprehension of various elements that contribute to the overall quality and search engine ranking of the material. For instance, by examining factors like keyword density, length, and readability, marketing directors can identify both strengths and deficiencies in their website’s material. This thorough analysis allows them to that connect with their audience’s questions and expectations, much like charting a complex network of InterRail routes through Italy, where strategic planning and knowledge of the terrain are vital for a successful trip.

Thorough analysis was exemplified by a blogger who aimed to rank for ‘Interrail-Routen Italien.’ Despite the formidable competition and their blog’s low Domain Authority, they leveraged long-tail keywords to carve out a niche. By meticulously analyzing the search engine results pages (SERPs), the blogger could create material that stood out from the existing offerings, a testament to the power of strategic SEO practice.

The dynamic nature of both websites and the internet calls for a continuous, methodical approach to SEO. Addressing issues individually allows for controlled changes and a better understanding of underlying problems, ultimately leading to a more stable and effective SEO strategy. This iterative process helps marketers, like the blogger navigating the complexities of European rail travel, to learn from each adjustment and apply new solutions.

Google’s evolving algorithms, like the recent introduction of Google Experience (SGE), emphasize the importance of adapting to new ways of information presentation. The SGE aims to cater to a wider array of informational needs, including complex queries. This development emphasizes the importance of SEO material to be not only optimized for keywords but also structured to provide quick answers and deeper insights, as highlighted by Google’s new Head of Search, Liz Reid.

As we track user engagement and attempt to decipher Google’s ranking methodology, we’re reminded that SEO is a challenging field, often more complex than anticipated. Marketers must stay informed and inspired, adapting their strategies in response to Google’s transparency and evolving landscape.

In summary, the art of SEO analysis is not a one-time job but a continuous effort. By staying aware of changes within their websites and the broader digital ecosystem, and by taking inspiration from successful case studies, marketing directors can ensure their material remains pertinent and visible in the constantly evolving exploration environment.

Best Practices for Creating Search Engine Optimized Content

For marketing directors looking to enhance website visibility and attract valuable organic visitors, the integration of strategic SEO research and analysis is crucial. Employing long-tail keywords targeting specific niches, such as an article on “InterRail routes Italy” written in German, can prove effective for new or low Domain Authority sites. By giving emphasis to unique, less competitive keywords, the information has a better chance of ranking higher in the results pages of search engines (SERPs).

Developing an outline is an essential part of creating a well-organized and coherent article that connects with the readers and fulfills the intended purpose. This preparation has been demonstrated to streamline the writing process, making the article coherent and preventing overlap of information. As evidenced by a case study involving InterRail travel in Italy, a clear outline helps in structuring the article around key points and addressing any unique challenges, such as varying train rules across European countries.

is paramount. By taking into account the frequency of exploration and the saturation of keywords throughout the internet, creators of material can customize their approach to attract the attention and fulfill the desires of their target audience. Setting clear objectives, whether to inform, entertain, or convert, is equally crucial to the success of SEO efforts.

Recent statistics underscore the importance of SEO, with data from over 100 million domains revealing that domains actively focusing on SEO see a significant traffic increase. Furthermore, a meta-analysis of click-through rates within Google Search emphasizes the value of a high ranking, as a higher position correlates with increased website traffic.

In summary, by combining careful keyword selection, structured content outlines, audience understanding, and clear content goals, marketing directors can create optimized content for search platforms that not only fulfills the search intent but also capitalizes on organic traffic opportunities.

Distribution of SEO Efforts

The Impact of Search Engine Algorithms on SEO Strategies

Understanding the intricacies of engine algorithms is critical for marketing directors aiming to secure a strong online presence for their websites. The intricacy of Google’s algorithms is demonstrated by the amalgamation of numerous ranking factors used to sift through the index and display the most relevant webpages on the SERPs. While minor updates to these algorithms are frequent and often unnoticed, can radically alter SERP landscapes. For example, the success story of HouseFresh.com, which rose to the pinnacle of search outcomes because of its exceptional quality material and uniqueness, demonstrates the potential benefits of adhering to Google’s preferences for valuable user-centric information.

In light of the recent surge in algorithm updates—Google alone confirmed nine in the past year—it’s apparent that the frequency and impact of these changes are escalating. This trend may be linked to the increase of AI-based tools such as Chat GPT, which are transforming the creation of material. Algorithm updates can redefine ranking factors, influence keyword standings, and penalize non-compliant websites. As such, marketing directors must analyze completed updates, interpret Google’s official documentation, and adapt SEO strategies to maintain their website’s competitive edge. The profound effects of these updates highlight the importance of producing exceptional content, as emphasized by industry voices and the shifting focus of Google’s search platform towards becoming a more comprehensive search and answer tool.

Tools and Resources for SEO Analysis and Optimization

In their quest to enhance visibility of search engine, marketing directors have a plethora of SEO tools at their disposal, each offering unique capabilities for keyword research, on-page optimization, link analysis, and performance metrics. Noteworthy among these are industry stalwarts like Google Analytics, Moz, SEMrush, Ahrefs, and Screaming Frog. The strategic application of these resources simplifies the SEO process, delivering actionable insights that foster website optimization. For example, Games Workshop’s recent domain migration to Warhammer.com illustrates a strategic SEO move aimed at boosting brand recognition and streamlining their online presence. Similarly, editorial teams like Responsible Statecraft leverage team synergy and a clear understanding of their audience’s needs to drive growth, a principle that applies equally to SEO strategy. With Google’s recent introduction of , the need for marketing professionals to stay abreast of the latest tools and updates has become even more pronounced. The insights gleaned from these tools enable informed decision-making, as they draw from extensive data—including industry reports, user feedback, and expert analyses—to provide a comparative review of each tool’s strengths and weaknesses. This approach ensures that marketing directors are equipped with the most current and effective tools to navigate the ever-evolving landscape of digital marketing.

Distribution of SEO Tools

Conclusion

In conclusion, SEO research and analysis are vital for businesses to establish a strong online presence. By adopting a data-driven SEO strategy, marketing directors can optimize their online presence and engage effectively with their target audience.

Different types of SEO research, including on-page, off-page, and technical SEO, enhance website visibility and ranking on search engines. Optimizing web pages, building backlinks, and improving technical elements are key components of this process.

The five stages of SEO methodology provide a comprehensive approach to website optimization, from identifying content gaps to tracking performance. Understanding search intent and analyzing search engine results pages (SERPs) allow marketers to tailor content that fulfills user expectations.

Keyword research is fundamental for strategic SEO, targeting specific niches and mitigating competition. On-page SEO optimization, including title tags and meta descriptions, improves search engine rankings. Technical SEO enhances website visibility and user experience.

Mobile strategy is essential in SEO, with responsive design and fast loading times crucial for mobile users. SEO competitive analysis helps marketers stay ahead by examining competitors’ strategies. Comprehensive SEO content analysis fine-tunes existing content and creates articles that resonate with user queries.

Best practices for creating search engine optimized content include strategic keyword selection and clear content goals. Understanding search engine algorithms is crucial for adapting SEO strategies to changes in ranking factors.

Various tools and resources, such as Google Analytics and Moz, aid in SEO analysis and optimization. By leveraging these tools, marketing directors gain valuable insights and simplify the SEO process.

In conclusion, by understanding and implementing SEO research and analysis effectively, marketing directors can navigate the ever-changing landscape of SEO and drive their businesses towards online success.

Ready to establish a strong online presence? Start optimizing your website with Tely’s AI-powered SEO solutions!

Frequently Asked Questions

What is SEO and why is it important?

SEO (Search Engine Optimization) refers to strategies and practices aimed at increasing the visibility and ranking of websites on search engines. It is crucial for businesses to enhance their digital footprint, with the global SEO market projected to reach $129.6 billion by 2030.

What are the main types of SEO research?

The three main types of SEO research are: On-Page SEO: Enhancing individual web pages through content optimization, keyword usage, and accurate metadata. Off-Page SEO: Building a website’s reputation through backlinks, social media engagement, and guest blogging. Technical SEO: Improving the technical aspects of a website for better crawling and indexing, including site speed and mobile compatibility.

What are the five stages of the SEO methodology?

The five stages include: 1. Identifying Information Gaps: Conducting competitor research. 2. Keyword Research: Understanding keyword metrics and selecting appropriate terms. 3. On-Page Optimization: Crafting elements like title tags and meta descriptions. 4. Off-Page Optimization: Extending reach through backlinks and social media. 5. Performance Tracking: Measuring the effectiveness of strategies through traffic growth and engagement metrics.

How can I determine search intent?

Search intent refers to the user’s goal when querying a search engine. It can be categorized into four types: informational, navigational, commercial, and transactional. Analyzing SERPs for specific keywords can help marketers understand user preferences and competition.

What role do keywords play in SEO?

Keywords are central to SEO. They help in identifying what users are searching for and should align closely with the content. Targeting long-tail keywords can mitigate competition, particularly for websites with low Domain Authority.

How do on-page SEO elements affect rankings?

Effective on-page SEO involves optimizing title tags, meta descriptions, and URL structures. These elements help search engines evaluate the content of a page, influencing its ranking on SERPs.

What is technical SEO, and why is it important?

Technical SEO focuses on the backend of a website, ensuring it is easily crawlable and indexable by search engines. It includes optimizing site speed, mobile compatibility, and navigation, which are essential for improving visibility and user experience.

Why is mobile strategy vital in SEO?

With the rise of mobile device usage, having a responsive design and fast loading times is crucial. A well-optimized mobile strategy enhances user experience and can lead to higher rankings on mobile search results.

What is SEO competitive analysis?

SEO competitive analysis involves examining competitors’ SEO strategies, including keyword targeting and backlink profiles. This helps identify opportunities for improving one’s own SEO strategies and enhancing online visibility.

How can I conduct a comprehensive SEO content analysis?

Conducting a content analysis involves examining factors like keyword density, readability, and content length. This helps identify strengths and weaknesses, enabling the refinement of existing content or the creation of new articles tailored to audience needs.

What best practices should I follow for SEO content creation?

Best practices include: Targeting unique, long-tail keywords. Developing a clear outline before writing. Understanding your audience and their needs. Setting clear objectives for your content (e.g., to inform, entertain, or convert).

How do search engine algorithms impact SEO strategies?

Search engine algorithms determine how websites rank on SERPs. Regular updates can significantly affect rankings, making it essential for marketers to stay informed about changes and adapt their strategies accordingly.

What tools are available for SEO analysis and optimization?

Common SEO tools include Google Analytics, Moz, SEMrush, Ahrefs, and Screaming Frog. These tools provide insights into keyword research, on-page optimization, link analysis, and performance metrics, aiding in effective SEO strategies.

Why is it important to stay updated on SEO trends?

SEO is an ever-evolving field. Staying updated on trends, such as AI-driven functionalities in search, ensures that marketing directors can adapt their strategies effectively to maintain and enhance online visibility.

List of Sources

  1. Understanding SEO Research and Analysis
  • entrepreneur.com (https://www.entrepreneur.com/growing-a-business/5-common-seo-mistakes-that-are-killing-your-rankings/464843)
  • forbes.com (https://www.forbes.com/sites/forbescoachescouncil/2023/11/07/why-seo-is-imperative-for-the-success-of-your-website/)
  • researchandmarkets.com (https://www.researchandmarkets.com/reports/5140303/search-engine-optimization-seo-global)
  • firstpagesage.com (https://firstpagesage.com/reports/google-click-through-rates-ctrs-by-ranking-position)
  • seranking.com (https://seranking.com/blog/google-ai-overviews-research/)
  • newzdash.com (https://www.newzdash.com/guide/top-trends-predictions-news-seo-2024-top-seo-experts)
  • seofomo.co (https://seofomo.co/posts/seo-updates-news-more-with-seofomo-mar-24-2024)
  • moz.com (https://moz.com/blog/topical-authority-case-study?utm_campaign=blog_post&utm_content=blog,case+study,keyword+research,traffic&utm_medium=social&utm_source=twitter)
  1. Types of SEO Research: On-Page, Off-Page, and Technical SEO
  • freelancingwithtim.substack.com (https://freelancingwithtim.substack.com/p/what-is-seo-anyway)
  • moz.com (https://moz.com/blog/topical-authority-case-study?utm_campaign=blog_post&utm_content=blog,case+study,keyword+research,traffic&utm_medium=social&utm_source=twitter)
  • forbes.com (https://www.forbes.com/sites/forbescoachescouncil/2023/11/07/why-seo-is-imperative-for-the-success-of-your-website/)
  • seofomo.co (https://seofomo.co/posts/seo-updates-news-more-with-seofomo-mar-24-2024)
  • searchengineland.com (https://searchengineland.com/impact-of-the-google-september-2023-helpful-content-was-big-for-the-seo-industry-432751)
  • jeffbullas.com (https://www.jeffbullas.com/off-page-seo/)
  • firstpagesage.com (https://firstpagesage.com/reports/google-click-through-rates-ctrs-by-ranking-position)
  • cloudflare.com (https://www.cloudflare.com/en-in/learning/performance/how-website-speed-boosts-seo/)
  1. The Five Stages of SEO Methodology
  • searchlogistics.com (https://www.searchlogistics.com/case-studies/zero-link-building-case-study/?utm_source=drip&utm_medium=email&utm_campaign=Zero+Link+Building+Case+Study+2+(resend+to+unopened)&utm_content=%F0%9F%93%88+%2B44%25+Search+Traffic+With+Zero+Link+Building)
  • rebelmouse.com (https://www.rebelmouse.com/seo-growth-case-study?utm_medium=social&utm_source=twitter&utm_campaign=seo-growth-case-study&utm_term=blog%20promo%20&utm_content=social)
  • growthmachine.com (https://www.growthmachine.com/blog/case-study-growth-machine)
  • forbes.com (https://www.forbes.com/sites/forbescoachescouncil/2023/11/07/why-seo-is-imperative-for-the-success-of-your-website/)
  • seoforjournalism.com (https://www.seoforjournalism.com/p/keyword-research-news-seo)
  • semrush.com (https://www.semrush.com/blog/keyword-research/#step-1:-finding-keywords)
  • seranking.com (https://seranking.com/blog/google-ai-overviews-research/)
  • seofomo.co (https://seofomo.co/posts/seo-updates-news-more-with-seofomo-mar-24-2024)
  • neilpatel.com (https://neilpatel.com/blog/how-long-does-seo-take/)
  • netmarketshare.com (https://www.netmarketshare.com/search-engine-market-share)
  • singlegrain.com (https://www.singlegrain.com/blog/how-to-create-marketing-funnel/)
  1. Understanding Search Intent and SERPs
  • analistaseo.es (https://www.analistaseo.es/posicionamiento-buscadores/how-google-works-working-algorithms/)
  • moz.com (https://moz.com/learn/seo/search-intent?utm_campaign=blog_post&utm_content=blog,infographic,moz+pro,search+intent,traffic&utm_medium=social&utm_source=twitter)
  • moz.com (https://moz.com/blog/topical-authority-case-study?utm_campaign=blog_post&utm_content=blog,case+study,keyword+research,traffic&utm_medium=social&utm_source=twitter)
  • searchengineland.com (https://searchengineland.com/how-google-search-ranking-works-pandu-nayak-435395)
  • searchenginejournal.com (https://www.searchenginejournal.com/how-to-rank-on-google/502095/)
  • netmarketshare.com (https://www.netmarketshare.com/search-engine-market-share)
  • support.google.com (https://support.google.com/google-ads/answer/11386930)
  1. Keyword Research: Finding and Optimizing Target Keywords
  • entrepreneur.com (https://www.entrepreneur.com/growing-a-business/a-step-by-step-guide-to-local-keyword-research/459583)
  • moz.com (https://moz.com/blog/topical-authority-case-study?utm_campaign=blog_post&utm_content=blog,case+study,keyword+research,traffic&utm_medium=social&utm_source=twitter)
  • netmarketshare.com (https://www.netmarketshare.com/search-engine-market-share)
  • neilpatel.com (https://neilpatel.com/blog/how-long-does-seo-take/)
  • newzdash.com (https://www.newzdash.com/guide/top-trends-predictions-news-seo-2024-top-seo-experts)
  • seofomo.co (https://seofomo.co/posts/seo-updates-news-more-with-seofomo-mar-24-2024)
  1. On-Page SEO Optimization: Title Tags, Meta Descriptions, and URL Structures
  • seofomo.co (https://seofomo.co/posts/seo-updates-news-more-with-seofomo-mar-24-2024)
  • neilpatel.com (https://neilpatel.com/blog/how-long-does-seo-take/)
  • firstpagesage.com (https://firstpagesage.com/reports/google-click-through-rates-ctrs-by-ranking-position)
  • advancedwebranking.com (https://www.advancedwebranking.com/free-seo-tools/google-organic-ctr)
  • jeffbullas.com (https://www.jeffbullas.com/off-page-seo/)
  • medium.datadriveninvestor.com (https://medium.datadriveninvestor.com/off-page-seo-services-188992938274?gi=f387b6103c2d)
  • dev.to (https://dev.to/per-starke-642/search-engine-optimization-seo-3-meta-tags-5dgj)
  • developers.google.com (https://developers.google.com/search/docs/fundamentals/seo-starter-guide?hl=en&ref_topic=4564315&visit_id=638507672327872595-2938403339&rd=2)
  • moz.com (https://moz.com/blog/topical-authority-case-study?utm_campaign=blog_post&utm_content=blog,case+study,keyword+research,traffic&utm_medium=social&utm_source=twitter)
  1. Technical SEO: Crawling, Indexing, and Site Architecture
  • seofomo.co (https://seofomo.co/posts/seo-updates-news-more-with-seofomo-mar-24-2024)
  • entrepreneur.com (https://www.entrepreneur.com/growing-a-business/3-seo-techniques-to-help-you-rank-high-on-search-engines/464330)
  • searchenginejournal.com (https://www.searchenginejournal.com/how-to-rank-on-google/502095/)
  • cloudflare.com (https://www.cloudflare.com/en-in/learning/performance/how-website-speed-boosts-seo/)
  • developers.google.com (https://developers.google.com/search/docs/fundamentals/seo-starter-guide?hl=en&ref_topic=4564315&visit_id=638507672327872595-2938403339&rd=2)
  • moz.com (https://moz.com/blog/topical-authority-case-study?utm_campaign=blog_post&utm_content=blog,case+study,keyword+research,traffic&utm_medium=social&utm_source=twitter)
  • firstpagesage.com (https://firstpagesage.com/reports/google-click-through-rates-ctrs-by-ranking-position)
  • advancedwebranking.com (https://www.advancedwebranking.com/free-seo-tools/google-organic-ctr)
  1. The Role of Mobile Strategy in SEO
  • support.google.com (https://support.google.com/google-ads/answer/7323900)
  • forbes.com (https://www.forbes.com/sites/forbescoachescouncil/2023/11/07/why-seo-is-imperative-for-the-success-of-your-website/)
  • moz.com (https://moz.com/blog/topical-authority-case-study?utm_campaign=blog_post&utm_content=blog,case+study,keyword+research,traffic&utm_medium=social&utm_source=twitter)
  • coteries.com (https://www.coteries.com/en/articles/checklist-seo-2024)
  1. SEO Competitive Analysis: Identifying Competitors and Analyzing Their Strategies
  • coteries.com (https://www.coteries.com/en/articles/checklist-seo-2024)
  • researchandmarkets.com (https://www.researchandmarkets.com/reports/5140303/search-engine-optimization-seo-global)
  • seofomo.co (https://seofomo.co/posts/seo-updates-news-more-with-seofomo-mar-24-2024)
  • venngage.com (https://venngage.com/blog/competitor-analysis-template/)
  • firstpagesage.com (https://firstpagesage.com/reports/google-click-through-rates-ctrs-by-ranking-position)
  • searchenginejournal.com (https://www.searchenginejournal.com/unlocking-competitive-insights-for-seo/494316/?utm_source=twitter&utm_medium=social&utm_content=seo&utm_campaign=twitter-auto-publish-night)
  • hitsubscribe.com (https://www.hitsubscribe.com/an-actually-strategic-way-to-do-seo-competitor-analysis/)
  • netmarketshare.com (https://www.netmarketshare.com/search-engine-market-share)
  • detailed.com (https://detailed.com/state-of-content/)
  1. Conducting a Comprehensive SEO Content Analysis
  • rebelmouse.com (https://www.rebelmouse.com/technical-seo-audit?utm_medium=social&utm_source=twitter&utm_campaign=technical-seo-audit&utm_term=blog%20promo%20&utm_content=social)
  • moz.com (https://moz.com/blog/seo-driven-content-architecture-whiteboard-friday?utm_campaign=whiteboard_friday&utm_source=twitter&utm_medium=social&utm_content=blog,content,site+architecture,traffic,whiteboard+friday)
  • conductor.com (https://www.conductor.com/academy/state-of-organic-marketing/)
  • semrush.com (https://www.semrush.com/blog/ranking-factors-semrush-study/)
  • neilpatel.com (https://neilpatel.com/blog/how-long-does-seo-take/)
  • firstpagesage.com (https://firstpagesage.com/reports/google-click-through-rates-ctrs-by-ranking-position)
  • seranking.com (https://seranking.com/blog/google-ai-overviews-research/)
  • moz.com (https://moz.com/blog/topical-authority-case-study?utm_campaign=blog_post&utm_content=blog,case+study,keyword+research,traffic&utm_medium=social&utm_source=twitter)
  • seofomo.co (https://seofomo.co/posts/seo-updates-news-more-with-seofomo-mar-24-2024)
  • searchengineland.com (https://searchengineland.com/impact-of-the-google-september-2023-helpful-content-was-big-for-the-seo-industry-432751)
  1. Best Practices for Creating Search Engine Optimized Content
  • moz.com (https://moz.com/blog/topical-authority-case-study?utm_campaign=blog_post&utm_content=blog,case+study,keyword+research,traffic&utm_medium=social&utm_source=twitter)
  • entrepreneur.com (https://www.entrepreneur.com/growing-a-business/5-tips-for-creating-seo-content-that-ranks/467284)
  • dev.to (https://dev.to/everythingblogging/how-to-write-seo-friendly-website-content-k1o)
  • sherpablog.marketingsherpa.com (https://sherpablog.marketingsherpa.com/search-marketing/ai-seo/)
  • neilpatel.com (https://neilpatel.com/blog/how-long-does-seo-take/)
  • firstpagesage.com (https://firstpagesage.com/reports/google-click-through-rates-ctrs-by-ranking-position)
  • advancedwebranking.com (https://www.advancedwebranking.com/free-seo-tools/google-organic-ctr)
  • sparktoro.com (https://sparktoro.com/blog/where-web-users-spend-time-vs-where-traffic-referrals-originate/)
  1. The Impact of Search Engine Algorithms on SEO Strategies
  • newzdash.com (https://www.newzdash.com/guide/top-trends-predictions-news-seo-2024-top-seo-experts)
  • searchengineland.com (https://searchengineland.com/impact-of-the-google-september-2023-helpful-content-was-big-for-the-seo-industry-432751)
  • searchenginejournal.com (https://www.searchenginejournal.com/google-algorithm-history/?ver=2024)
  • analistaseo.es (https://www.analistaseo.es/posicionamiento-buscadores/how-google-works-working-algorithms/)
  • wired.com (https://www.wired.com/story/google-antitrust-lawsuit-search-results/)
  • seotesting.com (https://seotesting.com/blog/recovering-from-google-algorithm-updates/)
  • bbc.co.uk (https://www.bbc.co.uk/future/article/20240524-how-googles-new-algorithm-will-shape-your-internet)
  • netmarketshare.com (https://www.netmarketshare.com/search-engine-market-share)
  1. Tools and Resources for SEO Analysis and Optimization
  • top10seosoftware.com (https://top10seosoftware.com/comparison/)
  • seofomo.co (https://seofomo.co/posts/seo-updates-news-more-with-seofomo-mar-24-2024)
  • searchengineland.com (https://searchengineland.com/impact-of-the-google-september-2023-helpful-content-was-big-for-the-seo-industry-432751)
  • iloveseo.net (https://www.iloveseo.net/dear-warhammer-lets-talk-about-seo-javascript-and-website-migrations/)
  • rebelmouse.com (https://www.rebelmouse.com/seo-growth-case-study?utm_medium=social&utm_source=twitter&utm_campaign=seo-growth-case-study&utm_term=blog%20promo%20&utm_content=social)
  • hitsubscribe.com (https://www.hitsubscribe.com/an-actually-strategic-way-to-do-seo-competitor-analysis/)
  • linkedin.com (https://www.linkedin.com/posts/markseo_seo-activity-7155549734663802882-s5SC/?utm_source=share&utm_medium=member_desktop)
  • netmarketshare.com (https://www.netmarketshare.com/search-engine-market-share)
  • linkedin.com (https://www.linkedin.com/company/ahrefs)
  • hootsuite.com (https://www.hootsuite.com/en-gb)
  • ads.google.com (https://ads.google.com/intl/en_ae/home/tools/keyword-planner/)

Comments

Leave a Reply

Your email address will not be published. Required fields are marked *